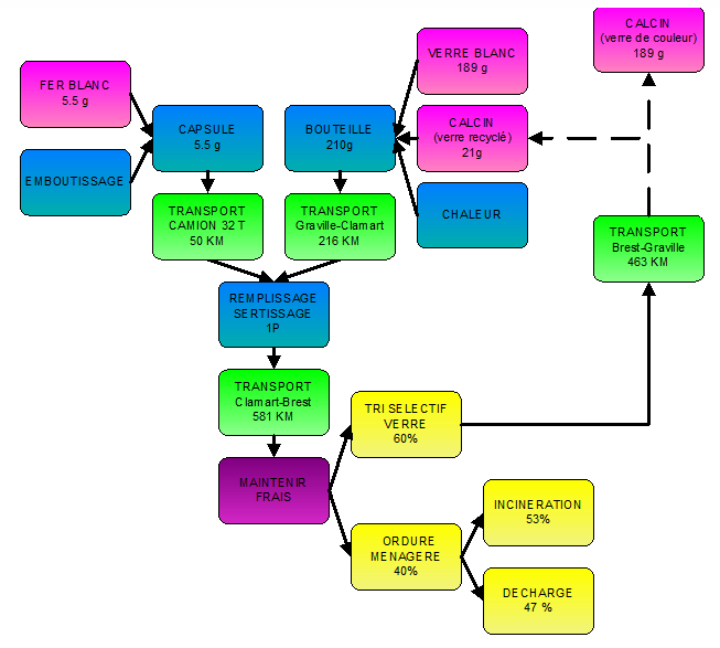
2 - La bouteille de Coca
TRANSPORT DE BOUTEILLES EN VERRE


L’entreprise Coca-Cola souhaite travailler sur la phase de transport, de ses boissons. Elle veut donc choisir une flotte de véhicule routier qui soit le moins polluante possible. L'étude se fera entre deux sociétés concurrentes, la société "GERBEX" et la société "TRANSIT".
Quelle société de transport choisir pour que les indicateurs environnementaux soient les plus faibles ?
1. Cycle de vie

2. Normes
Les normes d'émission Euro fixent les limites maximales de rejets polluants pour les véhicules roulants. Il s'agit d'un ensemble de normes de plus en plus strictes s'appliquant aux véhicules neufs. L'objectif est de réduire la pollution atmosphérique due au transport routier. Les normes d'émissions « Euro » se succèdent. La mise en œuvre se fait dans des délais légèrement décalés pour les moteurs diesel et essence.
- Euro 0 : véhicules mis en service après 1988 ;
- Euro 1 : véhicules mis en service après 1993 ;
- Euro 2 : véhicules mis en service après 1996 ;
- Euro 3 : véhicules mis en service après 2000 ;
- Euro 4 : véhicules mis en service après 2005 ;
- Euro 5 : après septembre 2009 pour la réception et janvier 2011 pour l'immatriculation de véhicules neufs ;
- Euro 6 : après septembre 2014 pour la réception et septembre 2015 pour l'immatriculation de véhicules neufs.
|
Normes |
Unités de mesure |
Euro 1 |
Euro 2 |
Euro 3 |
Euro 4 |
Euro 5 |
Euro 6 |
|
Oxydes d'azote (NOX) |
g / kWh |
8 |
7 |
5 |
3,5 |
2 |
0,4 |
|
Monoxyde de carbone (CO) |
g / kWh |
4,5 |
4 |
2,1 |
1,5 |
1,5 |
1,5 |
|
Hydrocarbures (HC) |
g / kWh |
1,1 |
1,1 |
0,66 |
0,46 |
0,46 |
0,13 |
|
Particules (PM) |
g / kWh |
0,36 |
0,15 |
0,1 |
0,02 |
0,02 |
0,01 |
|
Ammoniac (NH3) |
ppm |
- |
- |
- |
- |
- |
10 |
3. Réponse des deux sociétés
Chaque entreprise propose une flotte de 5 véhicules pour répondre à l'entreprise Coca-Cola. On estime que les 5 véhicules seront tous utilisés de la même façon sur l'ensemble du cycle de vie.
|
Véhicules 32 T |
GERBEX |
TRANSIT |
||
|
Année de mise en service |
2000 |
2005 |
2000 |
2011 |
|
Puissance (kW) |
230 |
230 |
260 |
260 |
|
Nombre de véhicules à disposition |
2 |
3 |
3 |
2 |
|
Vitesse moyenne (km/h) |
80 |
80 |
90 |
90 |
|
Émissions de CO2 (g/km) |
680 |
600 |
680 |
580 |
Créé avec HelpNDoc Personal Edition: Générateur de documentation Qt Help gratuit